Skip to main content
Skip to navigation
OpenSecurityTraining2
Home
Training RFPs
How to Help
Partnership
Sponsorship
Donate Money
Donate Time
Learning Paths
Bluetooth
Firmware Security
Reverse Engineering & Malware Analysis
Secure Software Design & Implementation
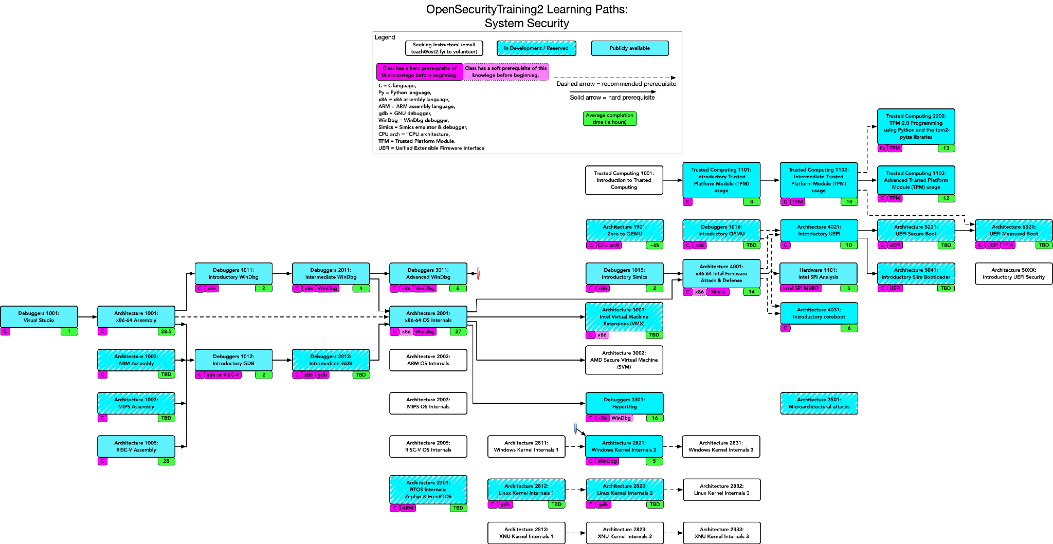
System Security
Vulnerability Hunting & Exploitation
Windows Security
Go to the classes
Blog
Thoughts on the OST2 "All-you-can-learn buffet" in-person training format
About
OpenSecurityTraining2
System Security
Click for full map PDF where solid blue nodes are links to classes